硫酸法和氯化法鈦白粉產品之間的區別
硫酸法和氯化法鈦白粉產品的區別

鈦白粉是一種白色無機顏料,學名為二氧化鈦TiO2,廣泛的應用于涂料、塑料、造紙、化纖和化妝品的基礎精細化工原料中,被稱為“工業味精”;鈦白粉產品按二氧化鈦的晶型可分為金紅石型和銳鈦型,其中金紅石型的應用領域更加廣泛。鈦白粉的生產工藝主要有硫酸法和氯化法兩種。
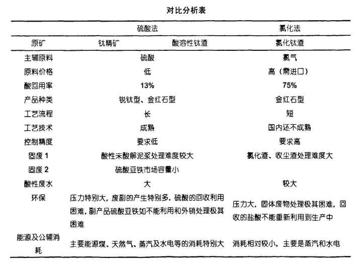
硫酸法也叫礦石法,是以鈦鐵礦為原料用硫酸進行酸解,然后除鐵后經水解而制出。其生產工藝比氯化法簡單的多,可以用品位低和比較便宜的礦物,進行生產,但生產出來的產品的品質也較低,并且在礦物煅燒的過程中會產生很大的污染。
氯化法是以金紅石或高鈦渣為原料,經氯化生產四氯化鈦,然后在高溫下氧化而制得。氯化法使用的原料為氯水資源,使用里面的氯離子生成最終產品,由于氯水質量非常好,所以產品品質也非常優秀。氯水包含兩個種類:一是海水曬鹽后的副產物,杜邦鈦白粉的原料就是這種副產物,二是地下氯水井,估計杜邦也會將其作為備用原料。這種工藝基本上不會造成什么污染,世界上約有47%產能采用硫酸鹽工藝,53%產能為氯化物工藝,而中國幾乎都是用的硫酸鹽工藝。
氯化法是以金紅石或高鈦渣為原料,經氯化生產四氯化鈦,然后在高溫下氧化而制得。氯化法使用的原料為氯水資源,使用里面的氯離子生成最終產品,由于氯水質量非常好,所以產品品質也非常優秀。氯水包含兩個種類:一是海水曬鹽后的副產物,杜邦鈦白粉的原料就是這種副產物,二是地下氯水井,估計杜邦也會將其作為備用原料。這種工藝基本上不會造成什么污染,世界上約有47%產能采用硫酸鹽工藝,53%產能為氯化物工藝,而中國幾乎都是用的硫酸鹽工藝。
進入20世紀80年代,由于各國環保法規日益嚴格和用戶對產品質量要求的提高,相繼關閉了部分硫酸法鈦白粉廠,加快了發展氯化法鈦白粉的步伐。目前世界上仍有約50%的工廠在使用硫酸法生產,其中約有40%以上的廠家因不符合環保要求,將逐漸被淘汰。
20世紀90年代以前,硫酸法一直占據鈦白粉工業的主導地位,而1992年后,轉為氯化法占主導地位,尤其是從80年代后期起,世界鈦白粉總生產中,氯化法鈦白粉所占比例速度增長。目前世界上新建或改擴建鈦白粉廠多以氯化法為主,杜邦公司全部采用氯化法,不過氯化法鈦白粉生產在技術上有一定難度,目前由少數幾家大公司所壟斷。
應用比較
1、兩種工藝鈦白粉在涂料應用中的比較
可以根據涂料性能要求,選擇能夠滿足涂料和涂膜性能要求的鈦白粉品種,以氯化法金紅石生產的產品為佳,是當前市場上比較好的白色顏料,其綜合性能優異,是涂料中首選的白色顏料,也是淺色涂料的必用顏料。用硫酸法工藝生產的金紅石型鈦白粉,由于銳鈦型向金紅石型轉化率比氯化法低,故產品的白度和對光的穩定性較氯化法稍差,但價格較低廉、性價比高。
2、兩種工藝在塑料產品中的應用
鈦白粉在塑料行業的作用主要有兩個方面,第一個作用是作為白色顏料使用,利用白色著色,提供遮蓋作用。第二個作用是阻礙紫外線,作為紫外線屏弊劑使用,為戶外使用的塑料制品提供良好的耐候性,而生產普通的塑料制品,不要求耐候性,更側重于顏料性能方面的要求。
對于塑料制品用鈦白粉,要求粒子細、分散性能好、耐熱性和耐光性好,在塑料成型加工的加熱和制得成品在日光曝曬和使用過程中不變色。因為塑料用鈦白粉與涂料用鈦白粉不同,前者是在低極性的樹脂中,通過剪切力加工混合,有機表面處理后的鈦白粉,在適當的機械剪切力下,就能比較好地分散。
3、兩種工藝在造紙產品中的應用比較
不同用途的紙品對應選擇的鈦白粉品種也各有不同,金紅石鈦白粉抗氧化性好,耐候性好,主要用于裝飾紙及耐候、高灰份的紙張。而銳鈦型產品則用于對耐候要求不高、透明性較差的低灰份的紙張。雖然氯化法工藝與硫酸法工藝都能生產金紅石型鈦白粉,但是氯化法工藝生產的鈦白粉的白度、金紅石晶型含量、特別是成品的穩定性都優于硫酸法,適合用在裝飾紙及高灰份紙張中,而造幣紙及低灰份紙張中則必須用硫酸法銳鈦型產品,以更好的滿足兩種紙張對鈦白粉不透明度的要求。
【返回上一頁】
最新產品
- 潤巴Ranbar K系列預分散顏料 | 涂料和油墨用高透明納米顏料色砂
- 潤巴DC系列熒光顏料 | 涂料油墨用高性能耐強溶劑熒光顏料
- 蘇達山Graphtol Carmine HF3C高透明藍光紅有機顏料PR176(塑料纖維用)
- 酞菁綠PG36 | Heliogen Green K9362 | 高性能透明黃光綠有機顏料
- DIC鈦陽化學 Sicotan Yellow L2110 鉻鈦黃 | 涂料用紅相黃無機復合顏料
- DIC Cinquasia Scarlet L3080汽車漆專用高透明黃相猩紅有機顏料
- DIC Irgazin Orange L3250 HD涂料用無鉛高遮蓋DPP橙有機顏料
- 巴斯夫Tinuvin 928光穩定劑|高性能涂料用苯并三唑類紫外光吸收劑
- 潤巴Ranbar Red P1631 | 顏料紅269 | 油墨涂料用高性能藍光紅有機顏料
- 葩麗特Paliotol Yellow L2146HD涂料用高遮蓋紅相黃有機顏料
- DIC Irgazin Yellow L2060 | 涂料與油墨專用高性能有機顏料黃110
- 潤巴Ranbar Red PFS高性能蒽醌染料溶劑紅111
產品列表
最新文章
- 什么是預分散顏料?核心特點、優勢與應用全解析
- 全球氧化鐵顏料市場預測(2026-2033):規模、增長率及區域趨勢分析
- 巴斯夫南京啟動高性能分散劑生產線 推進CFRP技術本地化與可持續發展
- DIC公布2025年第三季度財報:DIC顏料業務呈量降利升趨勢
- 熱致變色顏料 | 熱敏變色材料原理、類型與應用指南
- 彩色顏料制造商協會CPMA成立100周年|回顧全球顏料行業里程碑與未來創新趨勢
- Sun Chemical鈦陽化學擴大苝系顏料產能,強化高性能有機顏料供應能力
- 鈦陽化學Sun Chemical & DIC將在CHINACOAT 2025展示全新效果顏料和樹脂解決方案
- 酸性金屬絡合物染料市場分析(2025-2034):可持續化學與紡織創新驅動全球增長
- 熒光顏料有毒嗎?對人體有害嗎?安全真相解析
- 全球著色劑市場展望:2024-2033年規模、趨勢與驅動因素深度解析
- 熒光顏料的特點有哪些?讓色彩‘會發光’的秘密
- 顏料粒徑與比表面積的關系解析:如何影響著色力與分散性
- 龍佰集團收購英國泛能拓Venator Greatham鈦白粉工廠
- 有機顏料與無機顏料的區別與選擇指南|特性分析、應用領域與性能對比
- 全球高性能顏料市場趨勢與預測(2025-2032)
- 有機顏料與染料的區別有哪些?一文講透兩者核心特性與應用選擇
- 變色龍顏料原理與應用領域|奇幻變色顏料的色彩效果
- 色母粒分散性影響因素:材料與工藝對塑料制品顏色均勻性的影響
- 解決色母粒常見問題:應對顏色遷移、色差與滲色的全面解決方案